TrainingMaterialsCloud Documents: различия между версиями
Nvasiliev (обсуждение | вклад) Метка: отменено |
Nvasiliev (обсуждение | вклад) Метка: отменено |
||
Строка 48: | Строка 48: | ||
</li> | </li> | ||
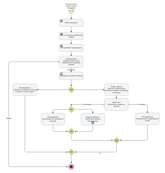
[[Файл:442-Documents 2-01.png|мини|центр|Рисунок 2.01. Схема бизнес процесса "Пример 05-1"]] | [[Файл:442-Documents 2-01.png|670px|мини|центр|Рисунок 2.01. Схема бизнес процесса "Пример 05-1"]] | ||
Версия 15:50, 3 марта 2022
RunaWFE Онлайн. Практикум. Работа с MS Word и MS Excel документами
Версия 4.6.0
© 2015-2025, ООО "Процессные технологии"
Введение
Для автоматизации процессного управления предприятием разработан специальный класс компьютерных систем – системы управления бизнес-процессами и административными регламентами (далее СУБПиАР). Основная задача таких систем - раздавать задания исполнителям и контролировать их выполнение. Последовательность заданий определяется схемой бизнес-процесса, которую можно разработать и в дальнейшем быстро модифицировать при помощи среды разработки.
В разделе "Практикум. Вводное занятие" были рассмотрены исполнимые бизнес-процессы и административные регламенты, дано определение исполнимого бизнес-процесса, основанное на четырех перспективах. Также в первой части практикума было дано описание основных элементов систем управления бизнес-процессами и административными регламентами на примере свободного ПО с открытым кодом RunaWFE Free, показано, как установить систему и приведено вводное занятие, в котором объяснены базовые операции, позволяющие разрабатывать и исполнять бизнес-процессы.
В разделе "Практикум. Перспективы исполнимых бизнес-процессов" приведено описание четырех практических занятий, посвященных изучению четырех перспектив исполнимого бизнес-процесса:
• перспектива потока управления (control-flow perspective) • перспектива ресурсов (resource perspective) • перспектива данных (data perspective) • перспектива операций (operational perspective)
Разделы практикума "Вводное занятие" и "Перспективы исполнимых бизнес-процессов" можно найти на сайте проекта RunaWFE Free в разделе Учебные материалы по процессному управлению.
В данном разделе практикума рассмотрена и объяснена работа с MS Word и MS Excel документами, приведено описание самостоятельного занятия.
Практическое занятие 05: "Работа с MS Word-документами"
Цель занятия
Целью занятия является изучение работы с Word-документами.
Порядок выполнения работы
- Пройдите в браузере в приложение Runa-Web (облачную версию RunaWFE) по ссылке https://cloud.runawfe.ru/. Создайте свою компанию. Замечание. Пользователь Administrator создаётся при создании компании автоматически с паролем по умолчанию - "wf". В дальнейшем, зайдя в веб-приложение, можно установить свой пароль пользователя Administrator (в настройках пользователя - пункт меню "Исполнители").
- Зайдите под учётной записью Administrator.
- Появится окно приложения. Перейдите в раздел «Редактор процессов».
- Создайте новый проект - "Занятие 05". Создайте в нём новый бизнес-процесс "Пример 05-1". Используйте следующие элементы для создания бизнес-процесса в соответствии с Рис.2.01:
• Начало • Задача сценария • Действие • Параллельный шлюз • Исключающий шлюз • Подпроцесс
- Войдите в систему Runa-WEB под пользователем Administrator (стандартный пароль - wf).
- Создайте в системе Runa-WEB отношение "Руководитель" (См. пример создания отношения в пунктах 10-11 раздела "Практическое занятие "Изучение перспективы ресурсов", рис. 3.5, 3.6). Откройте отношение "Руководитель" и создайте пару "Паучков"-"Сверчков" (Рис.2.03).
- Создайте группы:
- Инициализируйте роли "Директор", "Отдел кадров", "Бухгалтер" и "Сотрудник" с помощью соответствующих групп (Директор, Отдел кадров, Бухгалтеры, Сотрудники). Для этого вернитесь в среде разработки к разрабатываемому процессу, перейдите на вкладку Роли, выделите роль и нажмите на "Изменить". Используйте инициализацию с помощью групп wf (подробнее см. Практическое занятие "Изучение перспективы операций", Порядок выполнения работы, Пункт 13, рис. 5.13-5.14).
- Создайте переменные в соответствии с Рис.2.04.
- Создайте форму для стартового узла "Подать заявку на премию" (Рис.2.07).
- Задайте валидацию для переменных и роли стартовой формы.
- Настройте задачи сценариев.
- fio - фамилия, имя и отчество в именительном падеже (в нашем случае задана с помощью переменной 'ФИО сотрудника')
- caseNumber - номер падежа от 1 до 6 (в нашем случае 3 - это Дательный падеж)
- mode - строка форматирования:
- Создайте форму для узла "Подписать служебную записку и отдать ее в отдел кадров".
- Создайте форму для узла "Рассмотреть заявку на премию" (Рис.2.21).
- Создайте форму для узла "Ознакомиться с сообщением об отказе".
- Создайте форму для узла "Ознакомиться с сообщением о согласии" (Рис.2.23). Т.к. данная форма отличается от формы "Ознакомиться с сообщением об отказе" лишь заголовком, то можно воспользоваться функцией создания формы на основе существующей (Подробнее см. Практическое занятие "Изучение перспективы данных", Порядок выполнения работы, Пункт 6, Рис. 4.30, 4.31).
- Создайте композицию "Издание приказа и начисление премии". Композиция похожа на подпроцесс, однако является более «легкой» конструкцией, т.к. для композиции не порождается нового экземпляра процесса, следовательно, у неё нет своих собственных переменных, инициализаторов ролей и т.д.. Выделите на схеме элемент подпроцесс, дайте ему название "Издание приказа и начисление премии", затем щёлкните на данном элементе правой клавишей мыши и выберите "Использовать композицию / Новая композиция" (Рис.2.24).
- Создайте композицию вида, изображенного на Рис.2.26.
- Создайте форму для узла "Издать приказ о премировании". Расположите здесь компонент для ввода переменной "Номер приказа".
- Настройте задачи сценария. В задаче сценария "ФИО директора", используя класс обработчика "Получить информацию об исполнителе", определите фамилию, имя и отчество Директора (Рис.2.30).
- Выберите класс обработчика для узла-сценария "Сгенерировать приказ". Для этого щёлкните правой кнопкой по этому узлу и выберите в выпавшем меню пункт "Выбрать класс обработчика" для показа списка обработчиков (Рис.2.32).
- Создайте форму для узла "Ознакомиться с приказом" (Рис.2.37).
- Экспортируйте разработанный процесс на сервер Runa-WEB. Щёлкните на разработанный бизнес-процесс, в меню выберите команду "Файл / Экспорт процесса" (Подробнее см. Практическое занятие "Изучение перспективы потока управления", Порядок выполнения работы, Пункты 11-14).
- Войдите на сервер под пользователем Administrator. Процесс "Пример 05-1" должен запускать "Руководитель", поэтому дайте права на чтение, запуск и чтение экземпляров для пользователя "Паучков" (который является руководителем Сверчкова). Подробнее см. "Практикум. Вводное занятие", Порядок выполнения работы, Пункты 28-32.
- Выполните процесс "Пример 05-1". Войдите в систему под пользователем "Паучков", запустите процесс. Введите данные на стартовой форме и нажмите "Запустить" (Рис.2.42).
- Скриншоты основных действий, совершенных на занятии, с пояснениями
- Скриншоты, содержащие маршруты точек управления для экземпляров бизнес-процессов, доведенных до завершения
- Скриншоты, содержащие созданные на занятии роли, переменные, основные формы
- Описание возникших при выполнении задания проблем и найденных путей их решения (не обязательно, только если возникли проблемы при выполнении задания).
- Где задается имя файла, в который будет помещен сгенерированный документ?
- Запустите среду разработки.
- Создайте новый проект - "Занятие 06".
- Создайте новый бизнес-процесс "Пример 06-1" (Подробнее см. "Практикум. Вводное занятие", Порядок выполнения работы, Пункт 16, Рис 5.15).
- Добавьте элементы на схему бизнес-процесса в соответствии с Рис.3.01.
- Создайте роли.
- Создайте переменные для бизнес-процесса "Пример 06-1" согласно Рис.3.02.
- Создайте формы.
- Создайте обработчик. Выберите класс обработчика "Выполнить формулу" в задаче сценария "Определение даты создания документа" (см. Практическое занятие "Изучение перспективы данных", Порядок выполнения работы, Пункт 8, Рис. 4.39, 4.40).
- Выберите класс обработчика для узла-сценария "Сохранить данные в Excel документ". Для этого щёлкните правой кнопкой по этому узлу и выберите в выпавшем меню пункт "Выбрать класс обработчика" для показа списка обработчиков (Рис.3.10).
- Создайте текст шаблона (Рис.3.14).
- Сохраните процесс.
- Экспортируйте процесс на сервер. (Подробнее см. "Практикум. Перспективы исполнимых бизнес-процессов", Практическое занятие "Изучение перспективы потока управления", Порядок выполнения работы, Пункт 11-14).
- Войдите в систему под пользователем Administrator, пароль – wf.
- Дайте полномочия группе "Преподаватели" на запуск, чтение и чтение экземпляра процесса "Пример 06-1".
- Войдите в систему под пользователем, входящим в группу "Преподаватели", например "Стрекозин", пароль - 123.
- Запустите экземпляр бизнес-процесса "Пример 06-1" и доведите его до завершения. Введите данные на стартовой форме, например:
- Завершите процесс.
- Запустите среду разработки.
- Создайте новый бизнес-процесс "Пример 06-2".
- Добавьте элементы на схему бизнес-процесса в соответствии с Рис.3.20.
- Создайте роль Студент. Выберите данную роль для стартового узла и узлов-действий.
- Создайте переменные. В данном процессе используются те же переменные, что и в процессе "Пример 06-1", за исключением переменной "полученный excel файл". Откройте процесс "Пример 06-1", перейдите на вкладку переменные, выделите переменные (за исключением "полученный excel файл") и нажмите кнопку "Копировать" (Рис.3.21).
- Создайте формы. Создайте форму "Выполнить задание перед чтением из Excel документа" вида, представленного на Рис.3.23.
- Создайте обработчик. Выберите класс обработчика "Excel: Прочесть данные из файла" в задаче сценария "Прочесть данные из файла".
- Сохраните бизнес-процесс.
- Экспортируйте бизнес-процесс "Пример 06-2" на сервер.
- Войдите в систему под пользователем Administrator, пароль –wf.
- Дайте права "Чтение", "Запуск", "Чтение экземпляра" на процесс "Пример 06-2" для группы "Группа МИБ-1".
- Войдите в систему под пользователем, входящим в группу "Группа МИБ-1", например "Гусеницын".
- Запустите экземпляр бизнес-процесса "Пример 06-2" и доведите его до завершения. В задании "Просмотреть данные, считанные из Excel документа", будут выведены считанные из файла C:\file.xlsx в переменные процесса данные (Рис.3.27).
- Где задается имя Excel-файла, в который обработчик будет записывать данные?
- Где задается путь к Excel-файлу, в который обработчик будет записывать данные?
- Где задается имя и путь к Excel-файлу, из которого обработчик будет читать данные?
- Как создается задача бота с формальными параметрами?
- В верхней части листа - название условной компании
- Фразу "Приказ номер"
- Справа от этой фразы - значение "номер приказа", введенное инспектором кадровой службы"
- слово "от"
- Справа от этого слова - дату запуска экземпляра бизнес-процесса
- Далее - "Предоставить сотруднику" ФИО сотрудника "ежегодный основной оплачиваемый отпуск"
- Далее - "с" дата начала отпуска, введенная на стартовой форме
- Далее - "по" дата окончания отпуска, введенная на стартовой форме
- Далее - место для подписи Генерального директора (несколько знаков подчеркивания), ФИО условного генерального директора компании, дата запуска экземпляра бизнес-процесса
- Внизу - "С приказом ознакомлен", место для подписи сотрудника (несколько знаков подчеркивания), ФИО сотрудника, дата запуска экземпляра бизнес-процесса.
- В верхней части листа "Генеральному директору" - название условной компании, ФИО условного Генерального директора, "от сотрудника"
- ФИО уходящего в отпуск сотрудника
- Фразу "Заявление"
- На следующей строке "Прошу предоставить мне ежегодный основной оплачиваемый отпуск с", дата начала отпуска, введенная на стартовой форме, "по", дата окончания отпуска, введенная на стартовой форме
- Внизу - ФИО сотрудника, место для подписи сотрудника (несколько знаков подчеркивания), дата запуска экземпляра бизнес-процесса.
- В верхней части листа - название условной компании
- Фразу "Справка о болезни сотрудника"
- Далее - ФИО сотрудника
- Далее - "Начало болезни" дата начала болезни, введенная на стартовой форме
- Далее - "Окончание болезни" дата окончания болезни, введенная инспектором КС в задании "Получить от сотрудника больничный"
- Далее - место для подписи бухгалтера (несколько знаков подчеркивания).
- выбирает из списка (список соответствует членам группы "Все сотрудники") сотрудника, который отправляется в командировку
- вводит:
- дату начала командировки
- дату окончания командировки
- город
- организацию, в которую направляется сотрудник
- цель командировки
- причину
- комментарий
- данные для бухгалтера (стоимость билетов, гостиницы и т.п.; все данные для бухгалтера вводятся в одно текстовое поле).
- В верхней части листа - название условной компании
- Фразу "Приказ о направлении в командировку номер"
- Справа от этой фразы - значение "номер приказа", введенное инспектором кадровой службы"
- слово "от"
- Справа от этого слова - дату запуска экземпляра бизнес-процесса
- Далее - "Направить в командировку сотрудника" ФИО сотрудника "ежегодный основной оплачиваемый отпуск"
- "в г." город, введенный на стартовой форме
- "в организацию:" организация, введенная на стартовой форме
- "с целью:" цель, введенная на стартовой форме
- Далее - "с" дата начала командировки, введенная на стартовой форме
- Далее - "по" дата окончания командировки, введенная на стартовой форме
- Далее - место для подписи Генерального директора (несколько знаков подчеркивания), ФИО условного генерального директора компании, дата запуска экземпляра бизнес-процесса
- Внизу - "С приказом ознакомлен", место для подписи сотрудника (несколько знаков подчеркивания), ФИО сотрудника, дата запуска экземпляра бизнес-процесса.
- В верхней части листа - название условной компании
- Фразу "Командировочное удостоверение"
- ФИО сотрудника
- Организация
- Внизу:
- "Генеральный директор", название условной компании, место для подписи Генерального директора (несколько знаков подчеркивания), ФИО условного генерального директора компании
- "Работник", место для подписи сотрудника (несколько знаков подчеркивания), ФИО сотрудника
- Дата запуска экземпляра бизнес-процесса.
- "Отметки о выбытии в служебную поездку, прибытии в пункты назначения и выбытии из них и прибытии в место постоянной работы"
- Далее содержится таблица из четырех блоков
- Фразу "Служебная записка"
- Фразу "Прошу направить меня в местную командировку"
- Дату, время начала и время окончания местной командировки, введенные на стартовой форме
- Организацию и причину, введенные на стартовой форме
- Дату запуска экземпляра бизнес-процесса
- Место для подписи сотрудника (несколько знаков подчеркивания)
- ФИО сотрудника.
- Фразу "Служебная записка"
- Фразу "Прошу предоставить мне отгул"
- Дату, время начала и количество часов отгула, введенные на стартовой форме
- Дату запуска экземпляра бизнес-процесса
- Место для подписи сотрудника (несколько знаков подчеркивания)
- ФИО сотрудника.
- В верхней части листа - название условной компании
- Фразу "Приказ номер"
- Справа от этой фразы - значение "номер приказа", введенное инспектором кадровой службы"
- слово "от"
- Справа от этого слова - дату запуска экземпляра бизнес-процесса
- Далее - "Предоставить сотруднику" ФИО сотрудника "отпуск по уходу за ребенком"
- Далее - "с" дата начала отпуска, введенная на стартовой форме
- Далее - "по" дата окончания отпуска, введенная на стартовой форме
- Далее - место для подписи Генерального директора (несколько знаков подчеркивания), ФИО условного генерального директора компании, дата запуска экземпляра бизнес-процесса
- Внизу - "С приказом ознакомлен", место для подписи сотрудника (несколько знаков подчеркивания), ФИО сотрудника, дата запуска экземпляра бизнес-процесса.
- В верхней части листа "Генеральному директору" - название условной компании, ФИО условного Генерального директора, "от сотрудника"
- ФИО уходящего в отпуск сотрудника
- Фразу "Заявление"
- На следующей строке "Прошу предоставить мне отпуск по уходу за ребенком с", дата начала отпуска, введенная на стартовой форме, "по", дата окончания отпуска, введенная на стартовой форме
- Внизу - ФИО сотрудника, место для подписи сотрудника (несколько знаков подчеркивания), дата запуска экземпляра бизнес-процесса.
- день недели (содержится в строке таблицы, не вводится пользователем, значения в строках таблицы - пн. вт. ср. чт. пт. сб. вс.)
- время прихода (вводится пользователем для каждой строки; если прихода в этот день не предполагается, то остаётся значение 00:00)
- время ухода (вводится пользователем для каждой строки; если прихода не предполагается, то остаётся значение 00:00)
- величина обеденного перерыва (выбор из списка: 30 минут, 1 час).
- Фразу "Служебная записка"
- Фразу "Прошу утвердить мой индивидуальный график работы для периода времени:"
- Даты начала и окончания действия графика работы, введенные на стартовой форме
- Таблицу введенных на стартовой форме приходов и уходов по дням недели
- Дату запуска экземпляра бизнес-процесса
- Место для подписи сотрудника (несколько знаков подчеркивания)
- ФИО сотрудника.
- В верхней части листа - название условной компании
- Фразу "Приказ номер"
- Справа от этой фразы - значение "номер приказа", введенное инспектором кадровой службы"
- слово "от"
- Справа от этого слова - дату запуска экземпляра бизнес-процесса
- Далее - "Предоставить сотруднику" ФИО сотрудника "отпуск без сохранения зарплаты"
- Далее - "с" дата начала отпуска, введенная на стартовой форме
- Далее - "по" дата окончания отпуска, введенная на стартовой форме
- Далее - место для подписи Генерального директора (несколько знаков подчеркивания), ФИО условного генерального директора компании, дата запуска экземпляра бизнес-процесса
- Внизу - "С приказом ознакомлен", место для подписи сотрудника (несколько знаков подчеркивания), ФИО сотрудника, дата запуска экземпляра бизнес-процесса.
- В верхней части листа "Генеральному директору" - название условной компании, ФИО условного Генерального директора, "от сотрудника"
- ФИО уходящего в отпуск сотрудника
- Фразу "Заявление"
- На следующей строке фразу "Прошу предоставить мне отпуск без сохранения зарплаты с", дата начала отпуска, введенная на стартовой форме, "по", дата окончания отпуска, введенная на стартовой форме
- Внизу - ФИО сотрудника, место для подписи сотрудника (несколько знаков подчеркивания), дата запуска экземпляра бизнес-процесса.
- В верхней части листа - название условной компании
- Фразу "Приказ о сверхурочных работах номер"
- Справа от этой фразы - значение "номер приказа", введенное инспектором кадровой службы
- слово "от"
- Справа от этого слова - дату запуска экземпляра бизнес-процесса
- Далее - "Привлечь к сверхурочным работам сотрудника" ФИО сотрудника
- Далее - "в период", время начала, время окончания, дата сверхурочных работ (введенные на стартовой форме)
- Далее - место для подписи Генерального директора (несколько знаков подчеркивания), ФИО условного генерального директора компании, дата запуска экземпляра бизнес-процесса
- Внизу - "С приказом ознакомлен", место для подписи сотрудника (несколько знаков подчеркивания), ФИО сотрудника, дата запуска экземпляра бизнес-процесса.
- Фразу " Объяснительная записка по факту отсутствия на работе в период с"
- Дату начала отсутствия
- "по", дату окончания отсутствия
- Текст объяснительной записки, введенный в форме предыдущего узла-действия
- Текущую дату
- Место для подписи сотрудника (несколько знаков подчеркивания)
- ФИО сотрудника.
- Больничный
- Ежегодный отпуск
- Отпуск без сохранения зарплаты
- Другое отсутствие.
- Документация Runa WFE [официальный сайт проекта]. URL: https://runawfe.ru/rus/Документация
Замечание: Для узлов типа "Задача сценария" используйте компактный вид. Для этого щёлкните на элементе правой клавишей мыши и выберите пункт "Опции/Компактный вид" (Рис.2.02), после чего элемент примет вид, изображенный на Рис.2.01. Используйте данную опцию для всех 4 узлов-сценариев.
Создайте роли:
• Руководитель • Сотрудник • Отдел кадров • Директор • Бухгалтер
Далее выберите для узлов роли в соответствии с Рис.2.01.
Замечание. Роль "Руководитель" инициализируется в стартовом узле бизнес-процесса сотрудником, запустившим этот экземпляр бизнес-процесса.
Таким образом, Паучков является руководителем Сверчкова.
• Отдел кадров • Бухгалтеры • Директор • Сотрудники
(см. Вводное занятие. [выполнения работы] Пункт 5, рис. 5.6).
Для переменной "Отношение" необходимо использовать значение по умолчанию. Для этого выделите переменную и выберите кнопку "Изменить", затем кнопкой "Далее" переключитесь на страницу "Использовать значение по умолчанию", после чего в текстовое поле введите "Руководитель" (Рис.2.05).
Замечание. По умолчанию в качестве редактора форм используется CKEditor4, но в случае если у вас в системе установлен браузер Microsoft Internet Explorer устаревшей версии - 6 (IE6) или 7 (IE7), то с формами могут возникнуть проблемы. Поэтому следует переключить редактор на FCKEditor2 (См. Практическое занятие "Изучение перспективы данных", Пункт 6, Рис. 4.9, 4.10).
На данной форме Руководитель, стартуя бизнес-процесс, будет вводить данные (сотрудник, размер премии, выполненные работы) для подачи заявки на премию.
Напротив строки "Сотрудник" расположите компонент форм "Выбрать пользователя по отношению с параметром". Данный компонент формирует список выбора по отношению пользователя, отфильтрованного по параметру отношения (при этом группы в список не попадают).
Дважды кликните по добавленному на форму компоненту, далее в поле "Пользователь" выберите роль "Сотрудник". Поля "Название отношения" и "Параметр" необходимо заполнить с помощью переменных, для этого нажмите на кнопку "..." напротив поля, а затем кликните на ссылку "Выберите переменную" (Рис.2.08), после чего откроется список доступных для выбора переменных.
В поле "Название отношения" выберите строковую переменную "Отношение", в качестве параметра выберите роль "Руководитель".
Кроме того, используйте обратное отношение (Рис.2.09).
Таким образом будет сформирован список выбора пользователя по отношению "Руководитель". При этом используем обратное отношение, т.е. параметр роль "Руководитель" соответствует "левой" части в паре, в список же попадут пользователи из "правой части" (подробнее об отношениях см. в "Стандарты и концепции, связанные с СУБПиАР. Использование бинарных отношений для упрощения инициализации ролей").
Напротив строки "Сумма" расположите компонент для ввода переменной "Размер премии" (Рис.2.10). Также разместите компонент для ввода переменной "Описание выполненных работ".
Сохраните и закройте форму.
Для переменных "Размер премии" и "Описание выполненных работ" добавьте валидатор "Обязательное поле" (см. Практическое занятие "Изучение перспективы операций", Пункт 15, рис. 5.27, 5.28).
В форме валидации перейдите на вкладку Роли и таким же образом, как и для переменных, добавьте валидатор "Обязательное поле" для роли "Сотрудник" (Рис.2.11).
Нажмите Finish и сохраните процесс.
Выделите первую задачу сценария, перейдите в свойства, здесь введите название - "ФИО сотрудника". Щёлкните на троеточии "Класса обработчика" и выберите из списка обработчик "Получить информацию об исполнителе", нажмите ОК (Рис.2.12, 2.13).
Далее вызовите конфигурацию данного обработчика, выберите параметры "Исполнитель", "Формат", "Результат" в соответствии с Рис.2.14.
Данный обработчик определяет полное имя (ФИО) Сотрудника и сохраняет результат в строковую переменную "ФИО сотрудника", однако в служебной записке и приказе на премирование должно использоваться ФИО в "Дательном" падеже.
Настройте следующую задачу сценария.
Название - "ФИО сотрудника в дательном падеже", класс обработчика - "Выполнить формулу".
Добавьте конфигурацию данного обработчика, следующего вида
'ФИО сотрудника 3'=FIO_case_ru('ФИО сотрудника', 3, "F i o")
'ФИО сотрудника 3' - переменная, в которую будет сохранено ФИО в дательном падеже,
FIO_case_ru(fio, caseNumber, mode) - функция склоняющая ФИО, имеет параметры:
Символы форматирования F, I и O заменяются на фамилию, имя или отчество в соответствующем падеже Символы форматирования f, i и o заменяются на первую букву фамилии, имени или отчества.
Т.е. данный обработчик сформирует Фамилию в дательном падеже, добавив к ней первую букву Имени и первую букву Отчества, например Иванову И.И..
Для вставки в конфигурацию переменных воспользуйтесь пунктом "Вставить переменную", соответственно для вставки функции используйте "Вставить функцию".
Следующая задача сценария (Рис.2.16) - это "Определение текущей даты". Здесь также используется обработчик "Выполнить формулу".
Конфигурация имеет следующее выражение
'Текущая дата' = current_date();
Функция current_date определяет текущую дату и сохраняет результат в переменную "Текущая дата".
Следующая задача сценария будет генерировать файл служебной записки.
Выделите задачу, дайте ей название "Генерации служебной записки", в качестве класса обработчика выберите - "Word: Формирование документа DOCX используя шаблон" (Рис.2.17).
Вызовите конфигуратор данного обработчика (Рис.2.18).
В поле "Входной файл" выберите вариант - "Файл в процессе", выходной файл задайте с помощью файловой переменной "Служебная записка", а в поле "Имя файла" введите название файла служебной записки - "служебная записка о начислении премии.docx".
Для создания шаблона в процессе щёлкните "Создать", затем "Изменить" (на Рис.2.18 показано уже "Изменить"), будет открыт редактор Word, в котором необходимо создать шаблон вида, изображенного на Рис.2.19.
При выполнении обработчик заменит выражения вида ${Переменная} на значения переменных из процесса в формате, определенном в среде разработки.
Кроме ранее рассмотренных переменных, тут также используется поле fullName, определяющее ФИО пользователя (в именительном падеже) роли Руководитель.
Сохраните шаблон и закройте редактор word-файлов.
Отобразите файловую переменную "Служебная записка".
т.е. на данной форме Руководитель получит ссылку на файл служебной записки, которую необходимо подписать и отдать в отдел кадров.
Здесь расположите компоненты "Отобразить переменную".
Для отображения роли "Руководитель" (будет выведена ФИО Руководителя), переменных "ФИО сотрудника", "Размер премии" - используйте форму отображения "Как строку".
Для отображения переменной "Описание выполненных работ" используйте в качестве формы отображения вариант "Как неактивный компонент ввода".
Также добавьте компонент для ввода переменной "Комментарий директора".
Здесь Директор рассматривает заявку, вводит комментарии и одобряет или отказывает в премировании.
Для переменной "Комментарий директора" добавьте валидатор "Обязательное поле".
Сделайте отображение значений переменных "ФИО сотрудника", "Размер премии", "Описание выполненных работ", "Комментарий директора".
При этом для строковых переменных используйте отображение "Как строка", для текстовых переменных - "Как неактивный компонент ввода".
В появившемся окне введите название "Издание приказа и начисление премии".
Проинициализируйте задачи ролями в соответствии с Рис.2.26.
При этом для задач, имеющих роль "Отдел кадров" ("Издать приказ о премировании", "Получить подпись сотрудника об ознакомлении с приказом"), используйте опцию "Переинициализация роли" (Рис.2.27).
Для переменной "Номер приказа" добавьте валидатор "Обязательное поле" (Рис.2.29).
Выберите класс обработчика "Выполнить формулу" для задачи сценария "Сформировать текст приказа".
Используйте следующую конфигурацию для данного обработчика:
'Текст приказа о премировании'="Начислить сотруднику " + 'ФИО сотрудника 3' + " премию за высокие достижения в работе в сумме " + 'Размер премии' + " руб."
Здесь используются переменные: 'Текст приказа о премировании' , 'ФИО сотрудника 3' и 'Размер премии' .
Сохраните и закройте процесс с композицией.
В появившемся интерфейсе со списком выделите обработчик "Word: формирование документа DOCX используя шаблон", а затем выберите кнопку "ОК" (Рис.2.33).
Снова щёлкните правой кнопкой по узлу "Сгенерировать приказ" и выберите в выпавшем меню пункт "Конфигурация" (Рис.2.32). На экране появится интерфейс "Конфигурация шаблона docx" (Рис.2.34).
Для группы "Входной файл" выберите из выпадающего списка "Файл в процессе" и выберите ссылку "Создать" для создания шаблона docx-файла. Будет запущен редактор для Word-файлов. Пока закройте интерфейс "Конфигурация шаблона docx" , создайте шаблон приказа следующего вида (Рис.2.35):
Сохраните шаблон. Используемые в шаблоне параметры (они введены с помощью обозначения "${...}") являются переменными процесса.
Снова щёлкните правой кнопкой по узлу "Сгенерировать приказ" и выберите в выпавшем меню пункт "Конфигурация" (Рис.2.32), чтобы открыть интерфейс "Конфигурация шаблона docx". Определите поля группы "Выходной файл" (Рис.2.36):
• В поле "Имя файла" введите "Приказ.docx" • Из выпадающего списка параметров выберите "Файловый параметр" • Из выпадающего списка переменных процесса выберите "Приказ"
Выберите ОК, сохраните процесс.
На ней файловую переменную "Приказ" с помощью компонента "Отобразить переменную" отобразите "Как строку".
Для узла "Получить подпись сотрудника об ознакомлении сприказом" графическая форма может быть создана на основании формы "Ознакомиться с приказом" и содержит только поля "Сотрудник" и "Приказ" (Рис.2.38).
Создайте форму для узла "Начислить премию сотруднику", выведите значения переменных "ФИО сотрудника", "Размер премии", "Описание выполненных работ", "Приказ". При этом для текстовой переменной используйте форму отображения "Как неактивный компонент ввода", для остальных - "Как строка" (Рис.2.39).
Форма для узла "Ознакомиться с начислением премии" (Рис.2.40):
Добавьте в группу "Бухгалтеры" пользователей "Жуков" и "Бражникова".
Добавьте в группу "Отдел кадров" пользователей "Личинкин" и "Гусеницын".
Добавьте в группу "Сотрудники" пользователей: Жуков, Бражникова, Личинкин, Гусеницын, а также Сверчков и Паучков.
Разрешите для группы "Сотрудники" вход в систему (см. "Практикум. Вводное занятие", [выполнения работы] пункты 7-9, Рис. 5.7 - 5.9 ).
Дайте полномочия группе "Сотрудники" на чтение на всех созданных пользователей (см. "Практикум. Вводное занятие", Порядок выполнения работы, Пункты 12-13, Рис. 5.12-5.13).
"Паучков" получит задачу "Подписать служебную записку и передать её в отдел кадров". Откройте задание, нажмите на ссылку "Служебная записка о начислении премии.docx", скачайте/откройте сформированную с помощью обработчика DocxHandler на основе шаблона служебную записку (Рис.2.43).

Распечатайте служебную записку.
Выполните задание.
Параллельно, "Отдел кадров" получает задание "Получить подписанную служебную записку на премию сотруднику".
Войдите в систему под пользователем, входящим в группу "Отдел кадров", например, "Личинкин". Возьмите задачу на выполнение и исполните её (Рис.2.44).
Член группы "Директор" (в нашем случае это пользователь Стрекозин) получает задание "Рассмотреть заявку на премию".
Войдите в систему под пользователем "Стрекозин", возьмите задание на выполнение, введите комментарий и одобрите заявку на премию (Рис. 2.45).
Руководитель (Паучков) получит задание "Ознакомиться с сообщением о согласии", параллельно с этим будет запущена композиция "Издание приказа и начисление премии", в которой "Отделу кадров" поступит задание "Издать приказ о премировании".
Войдите в систему под пользователем "Паучков", выполните активное задание (Рис.2.46).
Т.к. в узле "Издание приказа и начисление премии" была настроена переинициализация для роли "Отдел кадров", то соответствующее задание снова поступит всем членам группы "отдел кадров".
Войдите в систему под пользователем "Гусеницын", входящим в группу "Отдел кадров", возьмите на выполнение задание, введите "Номер приказа" и выполните задачу (Рис.2.47).
Войдите в систему под пользователем "Сверчков", откройте задание "Ознакомиться с приказом".
Нажмите ссылку на сгенерированный с помощью Word бота файл "Приказ.docx"
Распечатайте сгенерированный ботом документ. Завершите запущенный экземпляр бизнес-процесса, последовательно выполнив соответствующие задания под пользователями Личинкин (входит в группу Отдел кадров), Бражникова (входит в группу Бухгалтеры) и Сверчков (сотрудник которому начисляется премия).
Задание для самостоятельной работы
Разработайте бизнес-процесс "Пример 05-2", схема которого изображена на Рис.2.50.
Для генерации приказа на отпуск используйте тот же шаблон для документа "Приказ", который был использован в процессе "Пример 05-1".
"Заявление на отпуск" должно формироваться в задаче сценария с помощью обработчика "Word: Формирование документа DOCX используя шаблон". При этом создайте новый шаблон для документа "Заявление на отпуск" непосредственно в процессе.
В задании "Введите номер приказа на отпуск", кроме непосредственно ввода номера приказа, также необходимо расположить компонент "Выбор из членов группы" необходимый для формирования на форме списка пользователей группы "Директор и заместители". Соответственно роль Директор будет проинициализирована выбранным из списка пользователем.
Замечание. По умолчанию в качестве редактора форм используется CKEditor4, но в случае если у вас в системе установлен браузер Microsoft Internet Explorer устаревшей версии - 6 (IE6) или 7 (IE7), то с формами могут возникнуть проблемы. Поэтому следует переключить редактор на FCKEditor2. (Подробнее см. Практическое занятие "Изучение перспективы данных", Порядок выполнения работы, Пункт 6, Рис. 4.9, 4.10).
В компоненте форм "Выбор из членов группы" в качестве параметра "Группа" можно использовать предварительно созданную переменную формата "Группа", проинициализированную значением "Директор и заместители" (подобный пример см. в Практическое занятие "Изучение перспективы данных", Порядок выполнения работы, Пункт 6, Рис. 4.16)
Используйте задачи сценария для определения и формирования:
• ФИО сотрудника • Даты запуска процесса • Даты ввода номера приказа • ФИО директора • ФИО сотрудника в необходимом падеже • Текста приказа
В бизнес-процессе "Пример 05-2" должны быть автоматически сгенерированы документы "Заявление на отпуск" и "Приказ на отпуск".
Документ "Заявление на отпуск" должен содержать:
• ФИО Сотрудника • Даты начала и окончания отпуска • Дату заявления (совпадает с датой запуска бизнес-процесса)
Документ "Приказ" должен содержать:
• Номер приказа • Текст приказа с ФИО сотрудника в необходимом падеже, с датами начала и окончания отпуска • Дату приказа (совпадает с датой ввода номера приказа сотрудником отдела кадров) • ФИО Сотрудника • ФИО Директора
Замечание. В отличии от приказа из процесса "Пример 05-1", в данном приказе на отпуск используется дата, совпадающая с датой ввода номера приказа сотрудником отдела кадров, а не с датой запуска бизнес-процесса.
Замечание. В бизнес-процессе необходимо проверять, что дата начала отпуска была не позже даты окончания.
Требования к представлению результатов занятия
В результате выполнения лабораторной работы должны быть представлены преподавателю отчет, файл с данными archive.datafile (как получить файл данных), содержащий разработанные на занятии бизнес-процессы.
В отчете должны содержаться следующие выходные данные:
Контрольные вопросы
Практическое занятие 06: "Работа с MS Excel-документами"
Целью занятия является изучение работы с MS Excel-документами.
Необходимые теоретические сведения изложены в разделе "Стандарты и концепции, связанные с СУБПиАР".
Порядок выполнения работы
В данном занятии рассматривается работа с MS Excel файлами и разработка бизнес-процессов использующих сценарии для записи и чтения из Excel файла.
Используйте элементы Начало, Действие, Задача сценария, Окончание.
Замечание. Для первого элемента "Задача сценария" используйте опцию "Компактный вид".
(Подробнее см. Практическое занятие "06 Работа с Word-документами", Порядок выполнения работы, Пункт 1, Замечание, Рис. 2.2).
Элемент "Начало" назовите "Ввести данные для сохранения в Excel документе", первую задачу сценария - "Определение даты создания документа", остальные элементы назовите в соответствии с Рис.3.01.
В данном процессе используется единственная роль:
● "Преподаватель" - будет инициализирована пользователем, запустившим процесс
Выберите для узлов роли в соответствии с Рис.3.01.
Замечание. Обратите внимание на переменную "перечень дисциплин", имеющую формат Список(Строка). При создании этой переменной в интерфейсе выбора формата также необходимо будет выбрать и формат элементов списка (Рис.3.03).
Замечание. По умолчанию в качестве редактора форм используется CKEditor4, но в случае если у вас в системе установлен браузер Microsoft Internet Explorer устаревшей версии - 6 (IE6) или 7 (IE7), то с формами могут возникнуть проблемы. Поэтому следует переключить редактор на FCKEditor2 (как переключить редактор см. в Практическое занятие "Изучение перспективы данных", Порядок выполнения работы, Пункт 6, Рис. 4.9, 4.10 ).
Создайте стартовую форму "Ввести данные для сохранения в Excel документ" вида, представленного на Рис.3.04 (Подробнее см. Практическое занятие "Изучение перспективы данных", Порядок выполнения работы, Пункт 6, Рис. 4.11-4.12).
Напротив строки "Специальность" расположите компонент "Ввод переменной" для переменной - "специальность"
(Подробнее см. Практическое занятие "Изучение перспективы данных", Порядок выполнения работы, Пункт 6, Рис. 4.21-4.22).
Аналогично добавьте компонент для ввода переменной "номер курса".
Используйте компонент "Редактировать связанные списки" для переменной "перечень дисциплин" (Рис.3.05).
Добавьте валидаторы для переменных:
● "специальность" - обязательное поле ● "перечень дисциплин" - обязательное поле ● "номер курса" - обязательное поле, а также диапазон числа (от 1 до 6)
Для этого кликните на стартовом узле правой клавишей мыши и выберите пункт "Форма / Проверка переменных формы". В появившейся форме выделяйте переменные и устанавливайте необходимые валидаторы (см. Практическое занятие "Изучение перспективы операций", Пункт 15, рис. 5.27, 5.28).
Создайте форму для задания "Просмотреть данные перед сохранением в Excel документ" вида, представленного на Рис.3.06.
На этой форме отображаются данные, введенные в стартовой узле.
Для переменных "Специальность" и "Номер курса" для компонента "Отобразить переменную" используется форма отображения "Как строку" (Рис.3.07).
Для вывода списка "перечень дисциплин" используйте компонент "Отобразить связанные списки".
Создайте форму "Получить созданный Excel документ", на которой отобразите ссылку для скачивания созданного Excel-файла.
Используйте компонент "Отобразить переменную" для файловой переменной "полученный excel файл".
В качестве конфигурации используйте скрипт "'дата создания документа'=current_date();". Таким образом с помощью функции current_date() будет определена текущая дата и сохранена в переменную "дата создания документа".
В появившемся интерфейсе со списком выделите обработчик "Excel: Сохранить данные в файл" (ExcelSaveHandler), а затем выберите кнопку "ОК" (Рис.3.11).
Снова щёлкните правой кнопкой по узлу "Сохранить данные в Excel документ" и выберите в выпавшем меню пункт "Конфигурация" (Рис.3.10). На экране появится интерфейс "Запись в файл Excel" (Рис.3.12).
Используйте конфигурацию выходного файла, приведенную на Рис.3.13.
Здесь:
● входной файл - это файл шаблона, на основе которого будет создан выходной Excel-файл с именем file.xlsx ● выходной файл - задан с помощью параметра "выходной файл", его имя - file.xlsx; это Excel-файл, который будет создан при выполнении прцесса на основе шаблона и в который будут записаны данные, взятые из указанных при его конфигурировании переменных ● отдельная ячейка (страница 1, столбец 2, строка 1) - по данному адресу в таблицe Excel будет записано значение переменной "специальность" ● отдельная ячейка (страница 1, столбец 2, строка 2) - по данному адресу в таблицe Excel будет записано значение переменной "номер курса" ● отдельная ячейка (страница 1, столбец 2, строка 3) - по данному адресу в таблицe Excel будет записано значение переменной "дата создания документа" ● массив по вертикали (страница 1, столбец 1, строка 6) - начиная с данного адреса в таблицe Excel будут записаны значения списковой переменной "перечень дисциплин", причём элементы списка будут располагаться вертикально, следующий под предыдущим
Для группы "Входной файл" выберите из выпадающего списка "Файл в системе". Рядом с полем выбора появится ссылка "Создать".
Теперь выберите появившуюся ссылку "Создать" для создания шаблона xlsx-файла. Для узла "Сохранить данные в Excel документ" будет создан xlsx-шаблон (пока невидимый) и ссылка "Создать" поменяется на ссылку "Изменить". Выберите эту ссылку "Изменить". Будет запущен отдельной вкладкой редактор для Excel-файлов с созданным только что шаблоном. Закройте интерфейс "Запись в файл Excel" выбором "ОК".
Нажмите "Запустить", выполните полученное задание "Просмотреть данные перед сохранением в Excel документ".
Сценарий "Сохранить данные в Excel документ" выполнит задачу "Записать данные в файл".
Будет получено задание со ссылкой на созданный Excel файл. Выберите эту ссылку:
Будет загружен file.xlsx. Сохраните его на C:\. Откройте файл.
Как видно из Рис.3.19, полученный файл соответствует шаблону заданной конфигурации задачи сценария, а также содержит введенные пользователем данные.
Здесь используются те же элементы, что и в процессе "Пример 06-1".
Задаче сценария дайте название "Прочесть данные из файла", используйте опцию "Компактный вид".
Затем откройте процесс "Пример 06-2", перейдите на вкладку "Переменные" и нажмите кнопку "Вставить", переменные добавятся в список (Рис.3.22).
Создайте форму "Просмотреть данные считанные из Excel документа" вида, представленного на Рис.3.24.
Используйте компонент "Отобразить переменную" для переменных: "специальность", "номер курса", "дата создания документа".
Используйте компонент "Отобразить связанные списки" для переменной "перечень дисциплин".
Запустите конфигуратор обработчика. Для этого кликните на "Конфигурация" в свойствах задачи-сценария "Прочесть данные из файла".
Используйте конфигурацию, представленную на Рис.3.26.
Т.е. предполагается чтение из файла C:\file.xlsx, который был создан при выполнении бизнес-процесса "Пример 06-1", использующего задачу-сценария "Записать данные в файл".
Считанные по соответствующим адресам значения будут сохранены непосредственно в переменные бизнес-процесса "Пример 06-2".
Замечание. Во время выполнения экземпляра бизнес-процесса потребуется обязательное наличие файла для чтения/записи данных в указанной в конфигурации папке - C:\file.xlsx.
Считанные значения соответствуют данным, введённым во время выполнения процесса "Пример 06-1".
Требования к представлению результатов занятия
В результате выполнения лабораторной работы должны быть представлены преподавателю отчет и файл с данными archive.datafile (как получить файл данных), содержащие разработанные на занятии бизнес-процессы.
В отчете должны содержаться следующие данные:
1) Скриншоты основных действий, совершенных на занятии, с пояснениями.
2) Скриншоты, содержащие маршруты точек управления для экземпляров бизнес-процессов, доведенных до завершения.
3) Скриншоты, содержащие созданные на занятии переменные и основные формы.
Контрольные вопросы
Практическое занятие 07: "Задания для самостоятельной работы"
Цель работы
На основе представленных описаний одного из условных бизнес-процессов реализовать этот бизнес-процесс в системе Runa-Web.
Теоретические сведения
Необходимые для выполнения данной работы теоретические сведения содержатся в первых трех разделах первой части лабораторного практикума.
Порядок выполнения работы
Ниже представлено десять описаний условных бизнес-процессов. Требуется в соответствии с каждым описанием разработать бизнес-процесс в среде разработки системы Runa-Web, отладить разработанный бизнес-процесс и сдать бизнес-процесс преподавателю.
Общие замечания для всех заданий
Замечание 1
Схема разработанного бизнес-процесса должна умещаться на экране компьютера. Если схема не помещается на экране, то ее части надо выносить во внутренние или внешние подпроцессы.
Замечание 2
Рассмотрим ситуацию, в которой действие должно быть выполнено одновременно двумя пользователям - например, сотрудник должен расписаться в документе должностного лица. Интуитивная реализация такого сценария обычно соответствует последовательному расположению двух узлов на схеме бизнес-процесса, при этом исполнителем в первом узле является сотрудник, а во втором — должностное лицо. Практика показывает, что такое решение является неудачным, так как в этом случае в момент выполнения действия соответствующие задания не могут находиться в списках заданий обоих сотрудников. Поэтому на схеме бизнес-процесса узлы, в которых даются задания двум исполнителям, в данном случае должны располагаться не последовательно, а параллельно, то есть они должны находиться в параллельных ветках (Рис.4.01).
Замечание 3
По возможности надо использовать парные разделения и слияния. Нотация BPMN позволяет использовать в схемах бизнес-процессов элементы разделения без парных им элементов - слияний. В этом случае для удаления выполнивших свою задачу точек управления можно использовать элемент - завершение потока управления. Однако предпочтительной схемой является схема с парными разделениями и слияниями. Такие схемы, несмотря на большее число содержащихся в них элементов, являются более понятными бизнес-аналитику, потому что участок схемы между разделением и парным ему слиянием можно мысленно декомпозировать и таким образом разделить схему бизнес-процесса на две более простых.
Замечание 4
Разделения и парные им слияния должны быть расположены на одной (горизонтальной или вертикальной) линии, причем на этой оси должны быть только два этих элемента, остальные парные элементы должны располагаться на других (параллельных друг другу) осях. В этом случае на схеме бизнес-процесса для одного элемента можно легко найти парный ему элемент.
Замечание 5
Желательно, чтобы линии переходов, соответствующих одновременно выполняющимся потокам действий, были параллельными, т.к. это увеличивает понятность схемы.
Замечание 6
Использовать элементы «окончание бизнес-процесса» предпочтительнее, чем элементы «завершение потока управления» (в тех случаях, когда это возможно), так как это упрощает бизнес-аналитику анализ схемы выполняющегося экземпляра бизнес-процесса с нанесенными на нее точками управления. В момент прихода точки управления в элемент «окончание бизнес-процесса» экземпляр бизнес-процесса сразу завершается. В случае же использования элементов «завершение потока управления» бизнес-аналитику приходится затрачивать больше усилий для того, чтобы следить за тем, чтобы все точки управления пришли в элементы «окончание бизнес-процесса».
При этом в подпроцессах и мультиподпроцессах завершение их происходит именно через элемент «завершение потока управления». При этом точка управления передаётся в родительский процесс. Использование элементов «окончание бизнес-процесса» в подпроцессах и мультиподпроцессах среда разработки не допускает.
Замечание 7
Практика эксплуатации СУБП на предприятиях показывает, что роли должностных лиц (например, Бухгалтер, Инспектор кадровой службы) соответствуют ответственным сотрудникам, а роли "Сотрудник" и "Подавший заявку" - гораздо менее ответственным сотрудникам, которые могут неделями не отмечать выполнение заданий. Поэтому требуется так составить схему бизнес-процесса, чтобы в таких случаях задание типа "ознакомиться с ..." у этих сотрудников было, но чтобы его невыполнение не останавливало дальнейшее выполнение бизнес-процесса. То есть эта задача и остальные шаги бизнес-процесса должны выполняться в параллельных ветках.
На Рис.4.02 показан пример неправильной схемы, в котором задача (в меньшем овале) останавливает выполнение блока действий (указанного в большем овале).
На Рис.4.03 также показан пример неправильной схемы, в котором задача "Ознакомиться с положительным решением" в некоторых случаях останавливает издание приказа.
На Рис.4.04 показан пример правильной схемы, в котором задачи ознакомления и задачи сотруднику не приводят к остановке дальнейшего выполнения бизнес-процесса.
Замечание 8
В заданиях настоящего занятия используется страница описания бизнес-процесса. Если эта страница задана в определении бизнес-процесса, то она открывается при клике на строку описания бизнес-процесса в web-интерфейсе системы (Рис.4.05).
При щелчке на "Строку описания" открывается форма описания бизнес-процесса (Рис.4.06).
Задать форму описания бизнес-процесса можно в среде разработки. Делается это следующим образом:
В свойствах определения бизнес-процесса заполняется поле "Значение" для свойства "Описание" (Рис.4.07).
Чтобы его отредактировать, надо выбрать иконку с тремя горизонтальными точками правее от поля (Рис.4.08).
После экспорта этого бизнес-процесса на ВЕБ-приложение значение свойства "Описание" будет видно в поле "Описание" в таблице раздела "Запустить процесс" (Рис.4.09).
Задания по разработке бизнес-процессов
Задание по разработке бизнес-процесса "Ежегодный отпуск"
1. Возможное содержание страницы описания бизнес-процесса (не обязательно)
Оплачиваемый отпуск предоставляется ежегодно.
2. Описание последовательностей действий в бизнес-процессе
Если сотрудник собирается пойти в отпуск, то запускает бизнес-процесс на выполнение. В появившейся стартовой форме надо ввести требуемые данные: ввести даты начала и окончания отпуска, причину и комментарий.
После выбра команды "Запустить" будет создан новый экземпляр бизнес-процесса.
Следующее задание «Рассмотреть заявку на отпуск» получит руководитель сотрудника (руководитель определяется отношением "Руководитель"). Руководитель одобряет или не одобряет заявку. Подавший заявку сотрудник знакомится с решением руководителя. Если решение руководителя было отрицательным, то далее процесс завершается.
Если решение руководителя было положительным, то следующее задание «Проверить соблюдение технологий и законов» получит инспектор кадровой службы (определяется членством в группе "Инспекторы КС"). В содержащейся в задании форме он отмечает, соблюдены ли законы и технологии (то есть, положен ли сотруднику ежегодный отпуск в соответствии с договором, заключенным с предприятием, не отгулял ли уже сотрудник все положенные дни отпуска за текущий год и т.п.).
Если законы или технологии не соблюдены, то бизнес-процесс сообщает руководителю сотрудника и самому сотруднику, подавшему заявку, о несоблюдении технологий. Далее процесс завершается. Если законы и технологии соблюдены, то сотрудник получает задание "Ознакомиться с подтверждением ежегодного отпуска", и инспектору кадровой службы направляется задание "Издать приказ". В форме задания "Издать приказ" инспектор кадровой службы вводит номер приказа (значение типа строка). После выполнения задания инспектором кадровой службы Word-сценарий получает задание "Сгенерировать приказ на ежегодный отпуск".
Приказ должен содержать:
Далее Word-сценарий получает задание "Сгенерировать заявление на ежегодный отпуск".
Заявление должно содержать:
После выполнения этих заданий Word-сценарием сотрудник должен выполнить задачу «Сдать в КС заявление и подписать приказ». В форме этого задания должна быть ссылка для загрузки сформированного сценарием документа "Заявление на ежегодный отпуск". Инспектору кадровой службы направляется задача «Получить заявление и подпись на приказе». В форме этого задания должна быть ссылка для загрузки сформированного сценарием документа "Приказ на ежегодный отпуск". После выполнения этого задания бизнес-процесс должен дождаться момента времени за две недели до начала отпуска, после этого задание "Выплатить отпускные" получает бухгалтер (определяется членством в группе "Бухгалтеры").
После выполнения всех заданий бизнес-процесс завершается.
Замечание. В бизнес-процессе необходимо проверять, что дата начала отпуска не позже даты окончания.
Задание по разработке бизнес-процесса "Больничный"
1. Возможное содержание страницы описания бизнес-процесса (не обязательно)
Это отсутствие на работе в связи с болезнью, факт которой может быть подтвержден правильно оформленным больничным листом.
2. Описание последовательностей действий в бизнес-процессе
Если сотрудник заболел, то он или какой-то другой сотрудник запускает на выполнение бизнес-процесс "Больничный".
В появившейся стартовой форме он вводит данные: выбирает из списка (список соответствует членам группы "Все сотрудники") заболевшего сотрудника, вводит дату начала болезни, причину и комментарий.
После выбора команды "Запустить" создается новый экземпляр бизнес-процесса "Больничный".
Следующее задание получает инспектор кадровой службы (определяется членством в группе "Инспекторы КС"). Задание называется "Проверить соблюдение технологий и законов". В содержащейся в задании форме он отмечает, соблюдены ли законы и технологии (то есть, положен ли больничный лист сотруднику в соответствии с договором, заключенным с предприятием).
Если законы или технологии не соблюдены, то подавшему заявку направляется уведомление об отказе регистрации заявки на больничный и далее бизнес-процесс завершается.
Если законы и технологии соблюдены, то подавший заявку уведомляется о регистрации заявки на больничный, руководитель сотрудника (руководитель определяется отношением "Руководитель") уведомляется о болезни сотрудника, сотруднику направляется задание "Сообщить о выздоровлении и выходе на работу". Бухгалтер (определяется членством в группе "Бухгалтеры") получает задание "Отразить факт болезни сотрудника в бухучете".
После выхода сотрудника на работу после болезни инспектору кадровой службы направляется задание "Получить от сотрудника больничный", а сотруднику направляется задание "Отдать в КС больничный". В задании задания "Получить от сотрудника больничный" инспектор кадровой службы вводит дату окончания больничного.
После выполнения задания "Получить от сотрудника больничный" инспектором кадровой службы Word-сценарий получает задание "Сгенерировать справку о болезни сотрудника".
Справка должна содержать:
После выполнения задания Word-сценарием, бухгалтер получает задание "Рассчитать больничный". Форма задания должна содержать сгенерированный Word-сценарием файл.
После выполнения всех заданий бизнес-процесс завершается.
Замечание. В бизнес-процессе необходимо проверять, что дата начала больничного не позже даты его окончания.
Задание по разработке бизнес-процесса "Командировка в другой регион"
1. Возможное содержание страницы описания бизнес-процесса (не обязательно)
Служебная командировка - поездка работника на определенный срок для выполнения служебного поручения вне места постоянной работы.
2. Описание последовательностей действий в бизнес-процессе
Бизнес-процесс начинается с того, что пользователь в стартовой форме заполняет данные, относящиеся к командировке:
После выбора команды "Запустить" создается новый экземпляр бизнес-процесса.
Далее задание «Рассмотреть заявку на командировку» направляется непосредственному руководителю отправляемого в командировку сотрудника (руководитель определяется отношением "Руководитель"). Руководитель одобряет или не одобряет командировку. В случае неодобрения заявки подавший заявку сотрудник знакомится с отрицательным решением руководителя, после чего бизнес-процесс завершается.
Если командировка одобрена, то подавший заявку сотрудник знакомится с положительным решением руководителя, инспектор кадровой службы (определяется членством в группе "Инспекторы КС") получает задание "Издать приказ".
В форме задания "Издать приказ" инспектор кадровой службы вводит номер приказа (значение типа "Строка"). После выполнения задания инспектором кадровой службы Word-сценарий получает задание "Сгенерировать приказ на командировку".
Приказ должен содержать:
Далее Word-сценарий получает задание "Сгенерировать командировочное удостоверение".
Командировочное удостоверение должно содержать:
На следующей (обороте) странице:
(из двух строк и двух колонок)
После выполнения этих заданий Word-сценарием командируемый сотрудник получает задание "Подписать приказ", инспектор кадровой службы получает задание "Получить подпись на приказе" (в форме этого задания должна быть ссылка для загрузки сформированного сценарием документа "Приказ на командировку").
После выполнения инспектором кадровой службы задания "Получить подпись на приказе", инспектор кадровой службы выдает сотруднику командировочное удостоверение: Инспектор получает задачу "Выдать командировочное удостоверение" (в форме этого задания должна быть ссылка для загрузки сформированного сценарием документа "Командировочное удостоверение"), Сотрудник получает задачу "Получить командировочное удостоверение" .
После выполнения задания "Выдать командировочное удостоверение" инспектором кадровой службы бухгалтер (определяется членством в группе "Бухгалтеры") получает задание "Ознакомиться с данными для бухгалтера", в этом задании бухгалтер знакомится с данными, которые были введены на стартовой форме (это требуется бухгалтеру, чтобы рассчитать сумму денег, которую ему надо будет выдать сотруднику).
Далее бухгалтер получает задачу "выдать деньги на командировку", сотрудник получает задание "Получить деньги на командировку". После выполнения задачи бухгалтером бизнес-процесс ждет момента окончания командировки ("Дата окончания командировки" плюс один день).
После этого сотрудник получает задание "Сдать в бухгалтерию документы", подтверждающие командировку, бухгалтеру направляется задание на получение этих документов.
После выполнения всех заданий бизнес-процесс завершается.
Замечание. В бизнес-процессе необходимо проверять, что дата начала командировки не позже даты её окончания.
Задание по разработке бизнес-процесса "Местная командировка"
1. Возможное содержание страницы описания бизнес-процесса (не обязательно)
Служебная командировка - поездка работника на определенный срок для выполнения служебного поручения вне места постоянной работы.
2. Описание последовательностей действий в бизнес-процессе
Бизнес-процесс начинается с того, что пользователь в стартовой форме заполняет данные, относящиеся к командировке: выбирает из списка (список соответствует членам группы "Все сотрудники") сотрудника, который отправляется в командировку, вводит дату, время начала, время окончания командировки, организацию, в которую направляется сотрудник, причину, комментарий. После выбора команды "Запустить" создается новый экземпляр бизнес-процесса. Далее задание «Рассмотреть заявку на командировку» направляется непосредственному руководителю отправляемого в командировку сотрудника (руководитель определяется отношением "Руководитель"). Руководитель одобряет или не одобряет командировку. Подавший заявку знакомится с положительным или отрицательным решением руководителя.
Если командировка одобрена, то бизнес-процесс проверяет, запущена ли командировка задним числом. Если командировка запущена задним числом, то задание «Утвердить заявку на командировку» получает руководитель отдела (определяется отношением "Руководитель отдела"), после чего подавший заявку знакомится с решением руководителя отдела. Если командировка подтверждена всеми необходимыми лицами, то Word-сценарий получает задание "Сгенерировать служебную записку на командировку".
Служебная записка должна содержать:
Далее сотрудник получает задание "Подписать и отдать служебную записку руководителю", в форме задания должна быть ссылка для загрузки сформированного сценарием документа "Служебная записка".
Руководитель сотрудника получает задание "Получить служебную записку".
После выполнения всех заданий бизнес-процесс завершается.
Замечание. В бизнес-процессе необходимо проверять, что время начала командировки не позже времени её окончания.
Задание по разработке бизнес-процесса "Отгул"
1. Возможное содержание страницы описания бизнес-процесса (не обязательно)
Руководитель может предоставить сотруднику отгул в качестве поощрения за хорошую работу. Отгул дается не более чем на 4 часа рабочего времени.
2. Описание последовательностей действий в бизнес-процессе
Бизнес-процесс начинается с того, что сотрудник, желающий получить отгул, в стартовой форме заполняет данные: дату и время начала отгула (не может быть более чем на 30 дней в прошлом, если речь идёт о ранее предоставленном отгуле), количество часов отсутствия (целое положительное число, не может быть больше четырех). После выбора команды "Запустить" создается новый экземпляр бизнес-процесса.
Далее задание «Рассмотреть заявку на отгул» направляется непосредственному руководителю сотрудника (руководитель определяется отношением "Руководитель"). Руководитель одобряет или не одобряет отгул. Подавший заявку знакомится с решением руководителя.
Если отгул одобрен, то бизнес-процесс проверяет, затребован ли отгул задним числом. Если отгул затребован задним числом, то задание «Утвердить заявку на отгул» получает руководитель отдела (определяется отношением "Руководитель отдела"), после чего подавший заявку струдник знакомится с решением руководителя отдела.
Если отгул подтвержден всеми необходимыми лицами, то сотрудник получает сообщение об этом, Word-сценарий получает задание "Сгенерировать служебную записку на отгул".
Служебная записка должна содержать:
Далее сотрудник получает задание "Подписать и отдать служебную записку руководителю", в форме задания должна быть ссылка для загрузки сформированного сценарием документа "Служебная записка".
Руководитель сотрудника получает задание "Получить служебную записку".
Если отгул не подтвержден, то соответствующие лица получают об этом сообщения.
После выполнения всех заданий бизнес-процесс завершается.
Задание по разработке бизнес-процесса "Отпуск по уходу за ребенком"
1. Возможное содержание страницы описания бизнес-процесса (не обязательно)
По заявлению женщины ей предоставляется отпуск по уходу за ребенком до достижения им возраста полутора/трех лет. Порядок и сроки выплаты пособия по государственному социальному страхованию в период указанного отпуска определяются федеральными законами.
2. Описание последовательностей действий в бизнес-процессе
Бизнес-процесс начинается с того, что пользователь в стартовой форме заполняет данные, относящиеся к отпуску по уходу за ребенком: выбирает из списка (список соответствует членам группы "Все сотрудники") сотрудника (сотрудницу), вводит даты начала и окончания отпуска, причину и комментарий. После выбора команды "Запустить" будет создан новый экземпляр бизнес-процесса.
Следующее задание «Проверить соблюдение технологий и законов» получит инспектор кадровой службы (определяется членством в группе "Инспекторы КС"). В содержащейся в задании форме он отмечает, соблюдены ли законы и технологии. Если законы или технологии не соблюдены, то подавшему заявку направляется уведомление об отказе регистрации заявки и далее бизнес-процесс завершается.
Если законы и технологии соблюдены, то руководитель (руководитель определяется отношением "Руководитель") уведомляется об уходе сотрудника в отпуск, одновременно с этим инспектор кадровой службы получает задачу «Издать приказ».
В форме задания "Издать приказ" инспектор кадровой службы вводит номер приказа (значение типа "Строка"). После выполнения задания инспектором кадровой службы Word-сценарий получает задание "Сгенерировать приказ на отпуск по уходу за ребенком".
Приказ должен содержать:
Далее Word-сценарием получает задание "Сгенерировать заявление на отпуск по уходу за ребенком".
Заявление должно содержать:
После выполнения этих заданий Word-сценарием сотрудник должен выполнить задачу «Отдать в КС заявление и подписать приказ». В форме этого задания должна быть ссылка для загрузки сформированного сценарием документа "Заявление на отпуск по уходу за ребенком". Инспектору кадровой службы направляется задача «Получить заявление и подпись на приказе». В форме этого задания должна быть ссылка для загрузки сформированного сценарием документа "Приказ на отпуск по уходу за ребенком".
После выполнения этого задания инспектором кадровой службы бухгалтер (определяется членством в группе "Бухгалтеры") получает задание "отразить в бухучете отпуск по уходу за ребенком". Далее (после выполнения задачи бухгалтером) в качестве подпроцесса запускается бизнес-процесс "Оповещение о завершении отпуска". После выполнения подпроцесса и выполнения всех заданий бизнес-процесс завершается.
В бизнес-процесс "Оповещение о завершении отпуска" передаются данные отпуска по уходу за ребенком. После старта этот бизнес-процес ждет момента времени за две недели перед окончанием отпуска и далее передает управление в узел, в котором руководитель сотрудника получает задание ознакомиться с тем, что отпуск по уходу за ребенком подходит к концу. В этой форме также должны содержаться все данные, которые были введены на стартовой форме бизнес-процесса "Отпуск по уходу за ребенком" (и переданы в качестве параметров в подпроцесс).
Замечание. В бизнес-процессе необходимо проверять, что дата начала отпуска не позже даты его окончания.
Задание по разработке бизнес-процесса "Сдвиг графика работы"
1. Возможное содержание страницы описания бизнес-процесса (не обязательно)
График работы можно сдвигать, начиная с завтрашней даты и далее. График заполняется на неделю, но использоваться будут только данные за те дни недели, которые попадают в интервал сдвига графика.
2. Описание последовательностей действий в бизнес-процессе
Бизнес-процесс начинается с того, что Сотрудник, желающий изменить график работы, в стартовой форме заполняет данные: дату начала действия графика (она не может быть в прошлом или текущей датой, чтобы таким образом нельзя было ликвидировать уже произошедшие опоздания), дату окончания действия графика, причину, комментарий, таблицу приходов и уходов в офис и обеденных перерывов с полями:
После выбора команды "Запустить" создается новый экземпляр бизнес-процесса. Далее задание «Рассмотреть заявку на сдвиг графика» направляется руководителю Сотрудника (руководитель определяется отношением "Руководитель").
Руководитель одобряет или не одобряет заявку.
Если решение руководителя отрицательно, то Сотрудник знакомится с отрицательным решением руководителя, далее бизнес-процесс завершается.
Если решение руководителя положительно, то Сотрудник знакомится с положительным решением руководителя, параллельно с этим заданием задание на утверждение заявки направляется руководителю руководителя Сотрудника. Руководитель руководителя также может подтвердить или не подтвердить заявку. Сотрудник и руководитель сотрудника знакомятся с положительным (или отрицательным) решением руководителя руководителя.
Если решение руководителя руководителя положительно, то Word-сценарий получает задание "Сгенерировать служебную записку на сдвиг графика".
Служебная записка должна содержать:
Далее сотрудник получает задание "Подписать и отдать служебную записку руководителю", в форме задания должна быть ссылка для загрузки сформированного сценарием документа "Служебная записка". Руководитель сотрудника получает задание "Получить служебную записку". После выполнения всех заданий бизнес-процесс завершается.
Замечание 1. В бизнес-процессе необходимо проверять, что дата начала действия графика не позже даты окончания действия графика, дата начала действия графика не может быть раньше завтрашней даты.
Замечание 2. В каждой строке таблицы время прихода должно быть меньше или равно времени ухода. Случай, когда время прихода и время ухода равны 00:00 соответствует запланированному отсутствию сотрудника в этот день в офисе компании.
Задание по разработке бизнес-процесса "Отпуск без сохранения зарплаты"
1. Возможное содержание страницы описания бизнес-процесса (не обязательно)
По семейным обстоятельствам и другим уважительным причинам работнику по его письменному заявлению может быть предоставлен отпуск без сохранения заработной платы, продолжительность которого определяется по соглашению между работником и работодателем.
2. Описание последовательностей действий в бизнес-процессе
В случае ухода сотрудника в отпуск без сохранения зарплаты, он запускает бизнес-процесс на выполнение.
В появившейся стартовой форме надо ввести требуемые данные: ввести даты начала и окончания отпуска, причину и комментарий.
После выбора команды "Запустить" будет создан новый экземпляр бизнес-процесса.
Следующее задание «Рассмотреть заявку на отпуск» получит руководитель сотрудника (руководитель определяется отношением "Руководитель"). Руководитель одобряет или не одобряет заявку. Если решение руководителя было отрицательным, то одавший заявку сотрудник знакомится с отрицательным решением руководителя, далее процесс завершается.
Если решение руководителя было положительным, то подавший заявку сотрудник знакомится с положительным решением руководителя, задание «Проверить соблюдение технологий и законов» получает инспектор кадровой службы (определяется членством в группе "Инспекторы КС"). В содержащейся в задании форме он отмечает, соблюдены ли законы и технологии.
Если законы или технологии не соблюдены, то бизнес-процесс сообщает руководителю и подавшему заявку сотруднику о несоблюдении технологий. Далее процесс завершается.
Если законы и технологии соблюдены, то бизнес-процесс отправляется на окончательное подтверждение и одобрение заявки директором (определяется членством в группе "Директор"). Если решение директора отрицательное, то сотрудник, руководитель и инспектор кадровой службы получают сообщения об этом, далее процесс завершается.
Если решение директора положительное – инспектору кадровой службы направляется задание "Издать приказ". В форме задания "Издать приказ" инспектор кадровой службы вводит номер приказа (значение типа строка). После выполнения задания инспектором кадровой службы Word-сценарий получает задание "Сгенерировать приказ на отпуск без сохранения зарплаты".
Приказ должен содержать:
Далее Word-сценарий получает задание "Сгенерировать заявление на отпуск без сохранения зарплаты".
Заявление должно содержать:
После выполнения этих заданий Word-сценарием сотрудник должен выполнить задачу «Сдать в КС заявление и подписать приказ». В форме этого задания должна быть ссылка для загрузки сформированного сценарием документа "Заявление на отпуск без сохранения зарплаты". Инспектору кадровой службы одновременно направляется задача «Получить заявление и подпись на приказе». В форме этого задания должна быть ссылка для загрузки сформированного сценарием документа "Приказ на отпуск без сохранения зарплаты".
После выполнения всех заданий бизнес-процесс завершается.
Замечание. В бизнес-процессе необходимо проверять, что дата начала отпуска не позже даты его окончания.
Задание по разработке бизнес-процесса "Сверхурочные"
1. Предлагаемое содержание страницы описания бизнес-процесса (не обязательно)
Сверхурочные работы проводятся только тогда, когда проведение данных работ в рабочее время нарушит нормальную работу офиса компании.
2. Описание последовательностей действий в бизнес-процессе
Бизнес-процесс начинается с того, что пользователь в стартовой форме заполняет данные, относящиеся к сверхурочным работам: выбирает из списка (список соответствует членам группы "Все сотрудники") сотрудника, которому предлагается выйти на сверхурочную работу, вводит дату, время начала, время окончания сверхурочных, причину, комментарий.
После выбора команды "Запустить" создается новый экземпляр бизнес-процесса. Далее задание "Рассмотреть предложение о сверхурочных работах" направляется сотруднику.
Сотрудник соглашается или не соглашается на сверхурочные работы. Подавший заявку знакомится с решением сотрудника. Если решение сотрудника было положительным, то задание «рассмотреть заявку на сверхурочные» направляется руководителю сотрудника (руководитель определяется отношением "Руководитель").
Руководитель одобряет или не одобряет сверхурочные. Подавший заявку струдник и выбранный сотрудник знакомятся с решением руководителя. Если руководитель одобрил заявку, то далее задание «Утвердить заявку» направляется в Директорат (определяется членством в группе "Директор и заместители").
Директорат утверждает или не утверждает заявку. Если Директорат не утвердил заявку, то происходит оповещение соответствующих лиц об этом и бизнес-процесс завершается. Если Директорат утвердил заявку, то бизнес-процесс ждет даты сверхурочных, после этого руководитель сотрудника получает задачу "Подтвердить выполнение сверхурочных" (руководитель выполняет это задание для того, чтобы подтвердить/не подтвердить, что сверхурочные работы действительно были выполнены). Если руководитель не подтвердил выполнение сверхурочных работ, то все ранее участвующие в бизнес-процессе лица получают уведомления об этом, и после выполнения задач уведомления бизнес-процесс завершается.
Если руководитель сотрудника подтвердил выполнение сверхурочных, то инспектор кадровой службы (определяется членством в группе "Инспекторы КС") получает задание "Издать приказ".
В форме задания "Издать приказ" инспектор кадровой службы вводит номер приказа (значение типа строка). После выполнения задания инспектором кадровой службы Word-сценарий получает задание "Сгенерировать приказ на сверхурочные работы".
Приказ должен содержать:
После выполнения этого задания Word-сценарием сотрудник получает задание "Подписать приказ на сверхурочные работы", инспектор кадровой службы получает задание "Получить подпись на приказе" (в форме этого задания должна быть ссылка для загрузки сформированного сценарием документа "Приказ на сверхурочные работы").
После выполнения задания "Получить подпись сотрудника на приказе" инспектором КС - бухгалтер (определяется членством в группе "Бухгалтеры") получает задание "Начислить деньги за сверхурочные".
Замечание. На стартовой форме бизнес-процесса надо проверять, что время начала сверхурочных меньше времени окончания сверхурочных.
Задание по разработке бизнес-процесса "Отсутствие по неизвестной причине"
1. Возможное содержание страницы описания бизнес-процесса (не обязательно):
Это оформление отсутствия сотрудника на работе, причина которого неизвестна.
2. Описание последовательностей действий в бизнес-процессе
В случае незапланированного отсутствия сотрудника его руководитель запускает бизнес-процесс на выполнение.
В появившейся стартовой форме он вводит данные: выбирает из списка (список соответствует членам группы "Все сотрудники") сотрудника, вводит дату начала отсутствия и комментарий.
После выбра команды "Запустить" создается новый экземпляр бизнес-процесса.
Далее запустившему бизнес-процесс руководителю направляется задание "Сообщить об окончании отсутствия".
После появления сотрудника на работе запустившей процесс должен выполнить это задание ("Сообщить об окончании отсутствия"). В форме задания надо ввести дату появления сотрудника на работе.
Далее процесс разделяется на две параллельные ветки.
В первой ветке сотруднику направляется задание "Написать объяснительную записку", в форме которого содержится текстовая область для ввода текста объяснительной записки. Это поле должно быть обязательным для ввода.
Далее Word-сценарий получает задание "Сгенерировать объяснительную записку по незапланированному отсутствию".
Объяснительная записка должна содержать:
Далее сотрудник получает задание "Подписать и отдать объяснительную записку руководителю", в форме задания должна быть ссылка для загрузки сформированного сценарием документа "Объяснительная записка".
Руководитель сотрудника получает задание "Получить объяснительную записку".
Во второй ветке запустившему процесс направляется задание "Выбрать тип отсутствия". Это задание служит для облегчения запуска процесса, "покрывающего" незапланированное отсутствие (больничного, отпуска и т.д.), если интервал незапланированного отсутствия можно покрыть одним видом отсутствия. В форме содержится список выбора:
После выбора "покрывающего" отсутствия (кроме случая "Другое отсутствие") точка управления должна перейти в соответствующий покрывающему отсутствию подпроцесс, в этот подпроцесс должны быть переданы нужные для его дальнейшего исполнения данные из родительского процесса.
Далее запустившему бизнес-процесс руководителю направляется задание «Ознакомиться с сообщением о завершении процесса», после чего бизнес-процесс завершается.
Замечание 1. В бизнес-процессе необходимо проверять, что дата начала отсутствия сотрудника по неизвестной причине не позже даты его окончания.
Замечание 2. В качестве подпроцессов, запускаемых для покрытия незапланированного отсутствия, предполагается использовать бизнес-процессы, разрабатываемые другими студентами группы в рамках настоящего практикума. Начать надо с единственного варианта выбора "Другое отсутствие", к которому постепенно добавлять варианты вызова покрывающих подпроцессов.
Требования к представлению результатов занятия
В результате выполнения лабораторной работы должны быть представлены преподавателю отчет, шаблоны документов для Word-сценариев, файл с данными archive.datafile (как получить файл данных), содержащий разработанные на занятии бизнес-процессы.
В отчете должны содержаться следующие выходные данные:
1) Скриншоты основных действий, совершенных на занятии, с пояснениями
2) Скриншоты, содержащие маршруты точек управления для экземпляров бизнес-процессов, доведенных до завершения
3) Скриншоты, содержащие созданные на занятии роли, переменные, группы пользователей, отношения, основные формы
4) Описание возникших при выполнении задания проблем и найденных путей их решения (не обязательно, только если возникли проблемы при выполнении задания).